• ANA SAYFA
  • KURUMSAL
    • Hakkımızda
    • Yönetim
    • İÇ KONTROL
      • Organizasyon Şeması
      • Kamu Hizmet Envanteri
      • Kamu Hizmet Standartları
      • Teşkilat Şeması
      • Görev Tanımları
      • Hassas Görevler Envanteri
      • İş Süreçleri
    • Kurullar ve Komisyonlar
    • Bilgi Güvenliği Politikaları
  • SİSTEM HİZMETLERİ
    • Kurumsal E-Posta Hizmetleri
      • Bölüm e-Posta Parolası Değiştirme
      • Dağıtım Grubu Oluşturma
      • e-posta Kutusu Temizleme
      • MS Outlook İlk Çalıştırma
      • MS Outlook 2. Hesap Ekleme
      • Spam E-posta Karantina Sistemi
      • Yurtdışından Erişim
    • Eduroam Ayarları
      • Android
      • iPhone
      • Windows
    • Kimlik Doğrulama
    • Office 365 Kurulumu (Word-Excell)
    • Proxy Hizmetleri
      • Firefox Proxy Ayarları
      • Internet Explorer Proxy Ayarları
    • Windows (10-11) - SQL Server - Visual Studio Nasıl İndirilir?
    • VPN Bağlantısı
  • YAZILIM HİZMETLERİ
    • Öğrenci Bilgi Sistemi
    • Öğrenci İşleri Yönetim Modülü
    • Elektronik Belge Yönetim Sistemi
    • MUWEB-Web İçerik Yönetim Sistemi Web Sayfaları Eğitimi
    • MUYBİS Yayın Bilgi Sistemi
    • MUABİS Anket Bilgi Sistemi
    • Personel Kimlik Yönetim Sistemi
    • Öğrenci Belge Sistemi
    • MuRehber
  • DİĞER HİZMETLER/PROJELER
    • Kullanılan Projeler
    • Sunulan Hizmetler
  • MEVZUAT
    • Bilgisayar, Ağ ve Bilişim Kaynakları Kullanım Yönergesi
  • İLETİŞİM
Tr | En | Ru
Muğla Sıtkı Koçman Üniversitesi
Bilgi İşlem Daire Başkanlığı
  • ANA SAYFA
  • KURUMSAL
    • Hakkımızda
    • Yönetim
    • İÇ KONTROL
      • Organizasyon Şeması
      • Kamu Hizmet Envanteri
      • Kamu Hizmet Standartları
      • Teşkilat Şeması
      • Görev Tanımları
      • Hassas Görevler Envanteri
      • İş Süreçleri
    • Kurullar ve Komisyonlar
    • Bilgi Güvenliği Politikaları
  • SİSTEM HİZMETLERİ
    • Kurumsal E-Posta Hizmetleri
      • Bölüm e-Posta Parolası Değiştirme
      • Dağıtım Grubu Oluşturma
      • e-posta Kutusu Temizleme
      • MS Outlook İlk Çalıştırma
      • MS Outlook 2. Hesap Ekleme
      • Spam E-posta Karantina Sistemi
      • Yurtdışından Erişim
    • Eduroam Ayarları
      • Android
      • iPhone
      • Windows
    • Kimlik Doğrulama
    • Office 365 Kurulumu (Word-Excell)
    • Proxy Hizmetleri
      • Firefox Proxy Ayarları
      • Internet Explorer Proxy Ayarları
    • Windows (10-11) - SQL Server - Visual Studio Nasıl İndirilir?
    • VPN Bağlantısı
  • YAZILIM HİZMETLERİ
    • Öğrenci Bilgi Sistemi
    • Öğrenci İşleri Yönetim Modülü
    • Elektronik Belge Yönetim Sistemi
    • MUWEB-Web İçerik Yönetim Sistemi Web Sayfaları Eğitimi
    • MUYBİS Yayın Bilgi Sistemi
    • MUABİS Anket Bilgi Sistemi
    • Personel Kimlik Yönetim Sistemi
    • Öğrenci Belge Sistemi
    • MuRehber
  • DİĞER HİZMETLER/PROJELER
    • Kullanılan Projeler
    • Sunulan Hizmetler
  • MEVZUAT
    • Bilgisayar, Ağ ve Bilişim Kaynakları Kullanım Yönergesi
  • İLETİŞİM

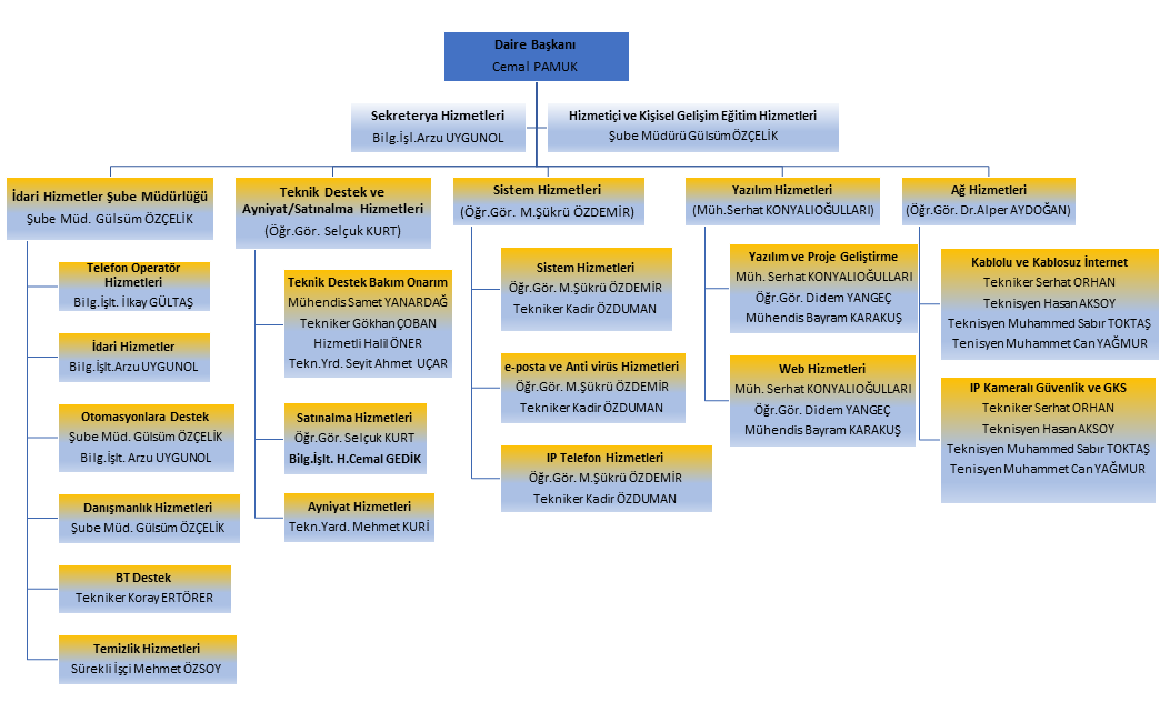
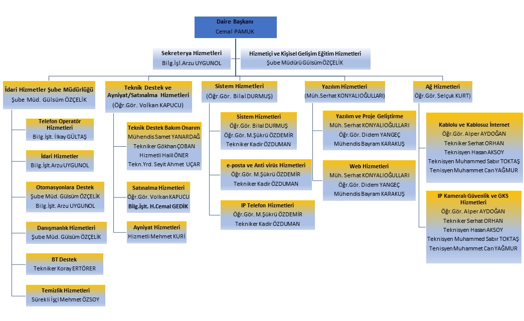
Organizasyon Şeması

  • İÇ KONTROL
    • Organizasyon Şeması
    • Kamu Hizmet Envanteri
    • Kamu Hizmet Standartları
    • Teşkilat Şeması
    • Görev Tanımları
    • Hassas Görevler Envanteri
    • İş Süreçleri


Copyright © 2019 Bilgi İşlem Daire Başkanlığı